Lei Complementar nº 487, de 09 de dezembro de 2016
Alterado(a) pelo(a)
Lei Complementar nº 488, de 25 de abril de 2017
Alterado(a) pelo(a)
Lei Complementar nº 505, de 22 de maio de 2018
Vigência a partir de 22 de Maio de 2018.
Dada por Lei Complementar nº 505, de 22 de maio de 2018
Dada por Lei Complementar nº 505, de 22 de maio de 2018
Art. 1º.
Ficam criados e passam a integrar o quadro de pessoal da Câmara Municipal de Mococa, nos termos dos Anexos I e II da Lei Complementar n° 486, de 09 de novembro de 2016, os seguintes cargos de provimento em comissão:
I –
1 (um) Chefe de Gabinete da Presidência,
II –
3 (três) Assessores Parlamentares.
Parágrafo único
Os quantitativos, denominações, requisitos, remunerações e atribuições são os constantes do Anexo A desta Lei Complementar, que serão incluídos nos Anexos I e II da Lei Complementar n° 486, de 09 de novembro de 2016.
Art. 2º.
O Anexo I da Lei Complementar n° 486, de 09 de novembro de 2016, no tocante aos cargos comissionados de Diretor de Secretaria e Chefe da Escola do Legislativo passa a vigorar com a redação constante do Anexo B desta Lei Complementar.
Art. 3º.
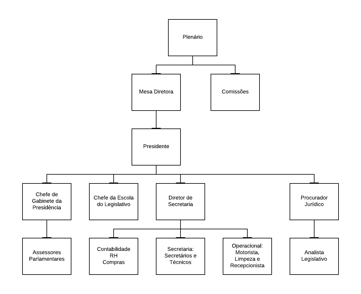
Fica instituído o organograma estrutural da Câmara Municipal de Mococa, conforme Anexo C desta Lei Complementar, que passará integrar a Lei Complementar n° 486, de 09 de novembro de 2016.
Parágrafo único
O artigo 2º da Lei Complementar n° 486, de 09 de novembro de 2016 passa a vigorar sob a seguinte redação:
XI
–
Organograma é o gráfico representativo da estrutura formal da organização em determinado momento, servindo como parâmetro em termos hierárquicos e burocráticos, padronizado na forma do Anexo V esta Lei.
Art. 4º.
O artigo 12 da Lei Complementar n° 486, de 09 de novembro de 2016 passa a vigorar sob a seguinte redação:
Parágrafo único
As jornadas de trabalho de todos os servidores comissionados serão de 40 (quarenta) horas semanais, podendo se dar nos sábados, domingos, feriados, em períodos diurnos e noturnos, conforme o interesse e necessidade.
Art. 5º.
A presente lei entra em vigor na data de sua publicação, revogando-se as disposições em contrário.
Anexo A
| DENOMINAÇÃO: | CHEFE DE GABINETE DA PRESIDÊNCIA |
| ATRIBUIÇÕES | |
| Descrição sintética: | Chefia do Gabinete da Presidência da Câmara Municipal. |
| Descrição Analítica | I - Faz cumprir todas as atividades e obrigações inerentes à Presidência; II - Cumpre e faz cumprir as determinações superiores e desenvolve seu trabalho em perfeita harmonia e em conjunto com os demais órgãos e setores da Câmara; III - Atende aos vereadores, aos servidores e ao público; IV - Estabelece e define em conjunto com a Mesa Diretora/Presidência as diretrizes e metas de trabalho para as Diretorias; V - Presta informações nos processos que tramitam pela Presidência, manifestando-se no sentido de solucionar adequadamente ou proporcionar a solução do objeto assunto de cada processo; VI - Diligenciar tendo a qualquer tempo, acesso e vista dos processos em tramitação e/ou que tenha, tido sua tramitação concluída nas diversas Diretorias; VII - Redige e reproduz os atos formais da Presidência e da Mesa Diretora; VIII - Elabora cotas e/ou pareceres da Presidência; IX - Planeja, coordena e promove a execução das atividades do Gabinete da Presidência em todos os níveis, orienta e coordena os trabalhos realizados pelos assessores diretos; X - Coordena as atividades de relacionamento com os demais membros da Mesa Diretora e Vereadores, bem como as demais autoridades do Legislativo, Executivo e Judiciário, local, estadual e federal. |
| CONDIÇÕES DE TRABALHO: | Carga horária de 8 horas diárias e 40 horas semanais. Disponibilidade de trabalho aos sábados, domingos e feriados, em horários diurnos e noturnos conforme interesse e necessidade da Câmara Municipal. |
| REQUISITOS PARA PROVIMENTO: | a) Idade mínima de 21 anos. Conhecimento e aptidão das atividades do Poder Legislativo. |
| RECRUTAMENTO: | O cargo, restrito aos servidores efetivos, é de livre nomeação do Presidente da Câmara Municipal. |
| DENOMINAÇÃO: | ASSESSOR PARLAMENTAR |
| ATRIBUIÇÕES | |
| Descrição sintética: | Assessorar a Presidência, Mesa Diretora, Comissões, Lideranças e Bancadas Partidárias e os Vereadores da Câmara Municipal. |
| Descrição Analítica | I - Assessora com dedicação plena a Presidência, Mesa Diretora, Comissões, Lideranças e Bancadas Partidárias e os Vereadores na busca de elementos, informações e demandas junto à sociedade, com vistas à formulação de políticas que busquem o bem estar da coletividade; II - Administra, em nome do parlamentar, consensos e dissensos, que levem a pactos externos, tornando possível a atuação plena do Vereador; III - Assessora na execução das atividades vinculadas à formulação, implementação de políticas públicas, conforme solicitação da Presidência, Mesa Diretora, Comissões, Lideranças e Bancadas Partidárias e dos Vereadores; IV - Realizar tarefas de auxílio completo ao vereador no desenvolvimento da atividade parlamentar, tais como redação de correspondências, discursos e pareceres do parlamentar; V - Atender a sociedade em demandas políticas inerentes às atividades dos Vereadores; VI - Executa de serviços de assessoria parlamentar da Presidência, Mesa Diretora, Comissões, Lideranças e Bancadas Partidárias e dos Vereadores; VII - Elaborar, redigir e revisar minutas, projetos de leis, resoluções e decretos; protocolos, requerimentos, moções, indicações; VIII - Atua no atendimento das demandas políticas e administrativas dos Vereadores; IX - Assessora e elabora relatórios, atas de reuniões e demais documentos, especialmente em comissões temáticas, permanentes, temporárias, de inquérito e processantes, assessorando a Presidência, Mesa Diretora, Comissões, Lideranças e Bancadas Partidárias e os Vereadores no desenvolvimento de todos os trabalhos técnicos e atividades afins e inerentes, desenvolvidas no respectivo mandato parlamentar. |
| CONDIÇÕES DE TRABALHO: | Carga horária de 8 horas diárias e 40 horas semanais. Disponibilidade de trabalho aos sábados, domingos e feriados, em horários diurnos e noturnos conforme interesse e necessidade da Câmara Municipal. |
| REQUISITOS PARA PROVIMENTO: | a) Idade mínima de 21 anos. Conhecimento e aptidão das atividades do Poder Legislativo. |
| RECRUTAMENTO: | O cargo, restrito aos servidores efetivos, é de livre nomeação do Presidente da Câmara Municipal. |
CARGOS PÚBLICOS EM COMISSÃO CRIADOS
| QUANT. | DENOMINAÇÃO | REFERÊNCIA SALARIAL |
| 01 | Chefe de Gabinete da Presidência | 11 |
| 03 | Assessor Parlamentar | 08 |
| DENOMINAÇÃO: | DIRETOR DE SECRETARIA |
| ATRIBUIÇÕES | |
| Descrição sintética: | Direção administrativa da Câmara Municipal. |
| Descrição Analítica: | 1 - Dirigir os serviços administrativos da Câmara Municipal, delegando tarefas próprias às atribuições de cada servidor. 2 - Assessorar diretamente o Presidente na parte do quadro funcional, zelando para que não haja interrupção dos serviços. 3 - Dirigir e coordenar os servidores durante as sessões da Câmara Municipal, de modo a atender às necessidades dos Vereadores no exercício da função. 4 - Acompanhar o trâmite de todos os documentos protocolizados na Câmara Municipal, em especial os pedidos de informação, elaborando, com auxílio do Departamento Jurídico, as respostas necessárias. 5 - Acompanhar e supervisionar todas as compras e pagamentos da Câmara Municipal. 6 - Gerenciar a escala de férias dos servidores, procedendo às adaptações necessárias à continuidade dos serviços. 7 - Zelar pelo respeito, disciplina, eficiência e eficácia no ambiente organizacional. 8 - Atender e dar efetividade às recomendações do Controle Interno, cientificando a Mesa das providências adotadas. |
| CONDIÇÕES DE TRABALHO: | Carga horária de 8 horas diárias e 40 horas semanais. Disponibilidade de trabalho aos sábados, domingos e feriados, em horários diurnos e noturnos conforme interesse e necessidade da Câmara Municipal. |
| REQUISITOS PARA PROVIMENTO: | Idade minima de 21 anos. Conhecimento e aptidão das atividades do Poder Legislativo. |
| RECRUTAMENTO: | O cargo é de livre nomeação do Presidente da Câmara Municipal. |
| DENOMINAÇÃO: | CHEFE DA ESCOLA DO LEGISLATIVO |
| ATRIBUIÇÕES | |
| Descrição sintética: | Chefia da equipe responsável pela Escola do Legislativo. |
| Descrição Analítica: | 1 - Chefiar e coordenar a equipe da Escola do Legislativo de modo a atingir os objetivos da Lei Municipal n° 4.431, de 30 de maio de 2014. 2 - Representar a Escola do Legislativo junto à Câmara Municipal, entidades e instituições externas. 3 - Tomar providências necessárias à regularidade e bom funcionamento da Escola do Legislativo. 4 - Elaborar relatório anual de atividades a ser submetido à Mesa da Câmara. 5 - Assinar certificados e correspondência oficial da Escola do Legislativo. 6 - Propor à Mesa da Câmara celebração de protocolos, convênios, intercâmbios, contratos e parcerias com entidades, instituições de ensino e órgãos públicos. 7 - Propor à Mesa da Câmara o recrutamento temporário de professores, instrutores, monitores, palestrantes e conferencistas. 8 - Promover a elaboração e revisão periódica do projeto pedagógico. 9 - Desenvolver programas de formação, aperfeiçoamento e especialização técnica de pessoal, realizando cursos, palestras, debates e seminários em parceria com autoridades, instituições científicas e educacionais. 10 - Editar publicações sobre temas de relevância para as atividades de ensino, pesquisa, extensão, bem como as de utilidade pública. 11 - Integrar o Programa INTERLEGIS do Senado Federal ou outro que venha a substituí-lo, dentre outras atividades que corroborem para os objetivos da Escola do Legislativo. |
| CONDIÇÕES DE TRABALHO: | Carga horária de 8 horas diárias e 40 horas semanais. Disponibilidade de trabalho aos sábados, domingos e feriados, em horários diurnos e noturnos conforme interesse e necessidade da Câmara Municipal. |
| REQUISITOS PARA PROVIMENTO: | Ser servidor efetivo e estável. Idade minima de 21 anos. Comprovada experiência na Administração Pública e conhecimento das atividades do Poder Legislativo. |
| RECRUTAMENTO: | O cargo, restrito aos servidores efetivos, é de livre nomeação do Presidente da Câmara Municipal. |
